离线象棋;单机版象棋(单机版象棋,为何它让人如此着迷)
一、介绍:lichess.org:永远免费、无广告、开源的♞象棋服务器

是一个免费的在线国际象棋游戏服务器,具备实时的游戏性和易用性。
它的特点是搜索引擎, 计算机分析与一起分发鱼网, 锦标赛, 模拟, 论坛, 组, 战术训练员,一个移动应用程序,和一个共享分析板。用户界面在多个版本中具备130种语言社区。
二、离线安装
./lila # thin wrapper around sbtrun三、http api
请随意使用lichess api在您的应用程序和网站中。
四、支持的浏览器
chromium / chrome | last 10 | full support |
firefox | 63+ | full support (fastest local analysis since ff 79) |
edge | 91+ | full support (reasonable support for 17+) |
opera | 55+ | reasonable support |
safari | 11.1+ | reasonable support |
较旧的浏览器(包括任何版本的internet explorer)将无法工作。为了你自己,请升级。安全性和性能,想想吧!
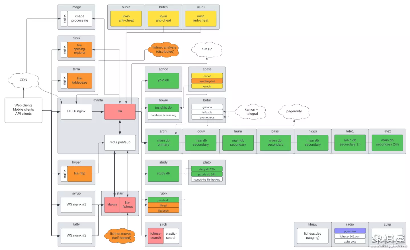
五、生产架构

六、在线体验地址:https://lichess.org/

【温馨提示】如果文章内容有帮助到您,别忘动动小手指分享给好友哦!
相关文章
-
天天象棋评测,纯人最高能达到什么级别?
天天象棋是目前非常流行的一款象棋软件,深受广大棋友的欢迎,天天象棋评测系统也成为目前衡量棋手水平的重要依据。一些棋友根据天天象棋的评测分数及等级,对应划分出村级、...
2023-04-26 阅读 (1909) -
象棋残局解析:投肉馁虎
同秦军去拼死,这好比把肉投给饥饿的老虎,能有什么功效呢?馁,饥饿的意思。投肉给饿虎,岂不立即被吃掉?在困难或挫折面前失去信心,退缩不前不要馁怯,坚持下去。“投肉馁虎...
2023-04-15 阅读 (712) -
象棋古谱《金鹏十八变》全局篇第53局:让左马得先顺手炮局
在高、低手对弈中,高手往往采取让一子或双子的方式。在子力弱势的情况下,高手主要利用出子较快的优势来争先取势,以求战略平衡。其间运子占位等战术,值得借鉴。《金鹏十八...
2023-04-15 阅读 (682) -
郑惟桐象棋直播间2023(2023年,郑惟桐的象棋直播间会有哪些精彩对局)
1.郑惟桐获得五羊杯重磅回归后的第一个冠军,意义的确非比寻常。毫无疑问,在最近十多年的象棋界,除了全国象棋个人赛外,含金量最高的赛事冠军莫过于碧桂园杯的冠军,随着碧桂园杯的落幕以及五羊杯的回归,五羊杯冠军自然成了衡量一个顶尖棋手战绩和实力的重要参考。郑惟桐能获得五羊杯的冠军,说明他的棋力依旧保持在最佳水平,尽管他在预赛的表现比较一般。
2023-09-09 阅读 (680) -
沈阳象棋特大名单(沈阳象棋特大名单,谁将成为下一个冠军)
喜欢象棋又比较关注各地赛事的朋友们应该经常能看到,在各个地区的中小规模的象棋比赛中,偶尔还会出现象棋特级大师报名在册的事情。这个时候,你不用怀疑,尤其是前些年,50%的概率是苗永鹏特大。苗特大算是以特大的身份而活跃在业余棋界的第一人。苗永鹏特大,1954年11月份出生在沈阳市的一个普通的工人家庭。1967的时候正值“文革”停课阶段,他父亲为了不让孩子们去社会上游荡和惹事,而制作了一副象棋,后开始教几个孩子下象棋,13岁的苗永鹏从那个时候才算是正式的接触到了象棋。
2023-09-09 阅读 (515) -
象棋布局常识
布局:本指下棋时从全局观点出发进行布子。围棋、象棋竞赛中指一局棋开始阶段布置棋子。对事物的结构、格局进行全面安排:写文章要认真选材,慎重布局。工业布局不尽合理。唐...
2023-04-13 阅读 (486) -
象棋软件里的战斗,人工智能技术哪家强
象棋软件,确实厉害,特大、大师,都用其作为帮助分析。软件之中,哪家技术最强,众说纷纭,其中象棋旋风、象棋名手等,为先前多届软件大赛的冠军得主,第一轮流转。
2023-04-30 阅读 (448) -
“迎春杯”象棋团体公开赛开枰,“少年力量”在赛场闪耀
2023年3月11日,由广州市象棋协会、广州文化公园和广东东湖棋院联合主办的第二十八届“迎春杯”象棋团体公开赛,在广州文化公园中心台开枰。本届比赛采用积分编排制,共赛七轮...
2023-04-15 阅读 (393) -
2023年第六届全国象棋青年大师精英赛火热开打
奖金设置:男子组冠军2万元,女子组冠军1万元。比赛时间安排:3月12号开打四天战七轮第一轮对战表:大师们强强相遇,男女大师混战。
2023-04-26 阅读 (340) -
象棋开局怎么走才能赢(探寻象棋开局的致胜秘籍,如何下出完美第一步)
不知道大家在下棋的过程中,会不会在走某一步的时候,有目的地放弃某个子力?以此来破局或“请君入瓮”。这个放弃某个子力以此来达到某种目的的过程,就是象棋中的一种战术——弃子。弃子是一种谋略手段,即我们舍弃某个甚至某些子力,从而达到争先、取势、入局、攻杀、谋和等,最终目的是舍小取大。这是弃子的明智之举,高手对决,不乏弃子战术
2023-09-09 阅读 (289)
